在挖洞的时候可以通过挤压命令,然后弹出的小窗口里面偏移值给一个数值。

挤压和偏移值的区别。

Edge Termination不仅可以有效减少多边形的数量,同时在不影响高光的情况下更容易去添加额外的环线。

注意右边模型的面数。

在平面上制作然后投射到最终曲面形状上是一种非常有效的方法。可以获得非常精确的网格,而起伏的曲面不会在最后增加复杂性。可以使用ShrinkWrap命令将模型投射到目标物体上。(这个命令之前讲过,但是这是一个硬表面的制作方式,所以这里再提一次)

在硬表面的制作过程中能够跟着模型固有的形状移动顶点是非常方便的。

可以在Modeling Toolkit里面的Transform Constraint菜单中选择Edge Slide执行。

右边的高光明显好于左边。

制作高光效果的主要关键是一致性。左侧示例图中,拉伸周围的边间距不一致。这将导致下面高光散开。右边的示例中具有均匀的边缘间距,从而产生更一致的高光。

首先把两条线Bridge在一起,成为一个面。

全选线后,记得去选这两条线。

然后再执行Bridge,这样所有的线都是连上的。

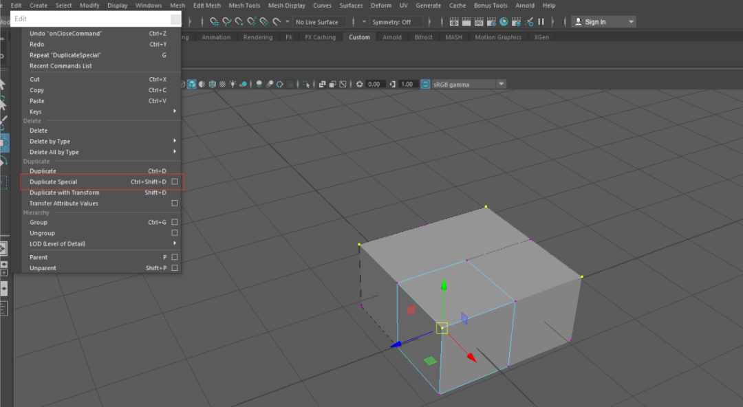
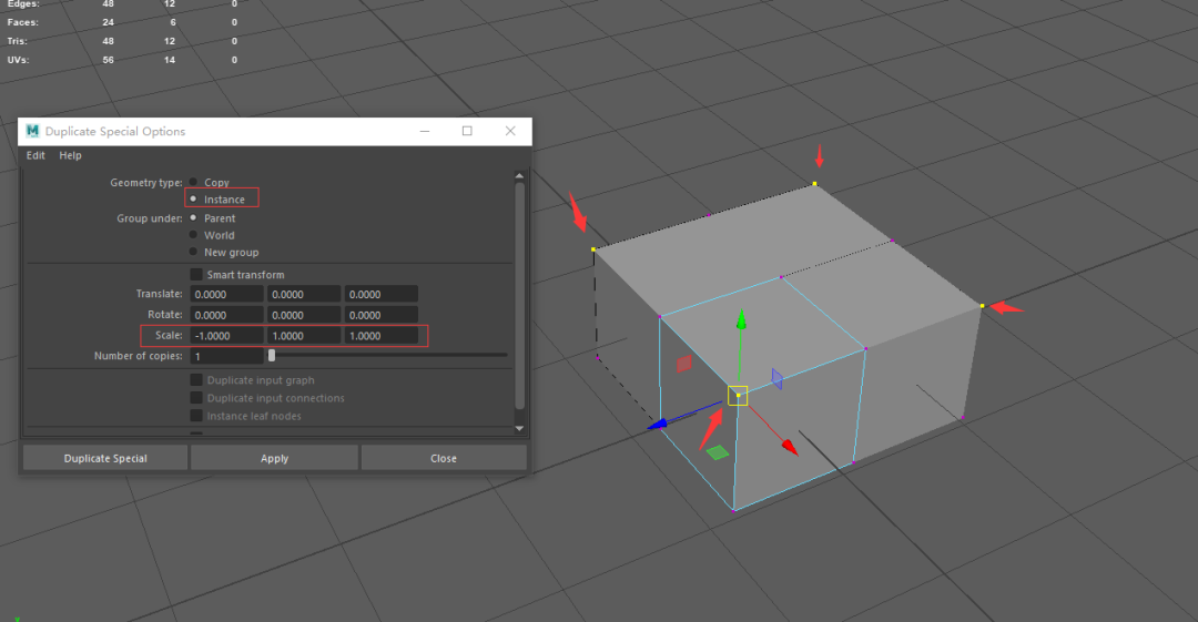
Duplicate Special-Instance
在Edit下找到Duplicate Special,可以用它同时调整几个点,方便整体观察。因为很多硬表面的模型都是对称的。

切换到Instance,基于轴向调整Scale,并复制。

使用这个拓扑图案可以有效地减少模型面数。同时还能保持模型依然是四边面。

注意看左右圆柱体表面的变化。

因为布线改变了,圆柱体上面不光滑的表现得到了很好的解决。

文章转载自
Thepoly