
本次作品会围绕这个图片进行四季四时的表达。
Stastance 3D Painter:模型的材质表现UnrealEngine:引擎的最终合成以及灯光表现
惯例进行大量的资料收集和灯光氛围参考。

高模阶段依然是选择在Zbrush中完成。前期的造型我会选在maya中简单的做一个大型,是为了更好的对准原画效果,美术感觉更好的朋友也可以选择直接在zb中搭建。不过在雕刻的过程中依然一定遵循从简单入繁。时刻注重结构的表达。



ZB中完成工作后,我把模型导入了Keyshot。希望得到一个更漂亮的素模效果。


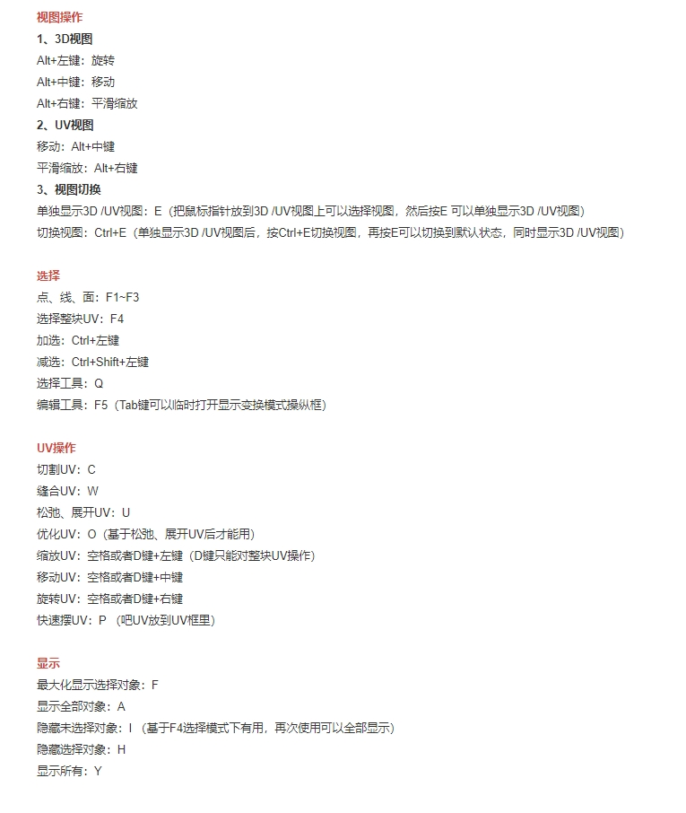
还是选用的Zbrush中自带的ZRemesher和Project结合的方式进行低模的处理。更快和准确的得到我想要的简模。uv阶段在RizomUV中,这次用了UDIM多象限烘焙,烘焙阶段选择在Marmoset Toolbag中进行。附一个RizomUV快捷键列表以及UDIM烘焙的后缀注意事项。


文章转载自
Thepoly