联系电话:18652913986
行业资讯位置:首页 > 行业资讯
丁达尔效应
发表时间:2025-11-12     阅读次数:     字体:【


1
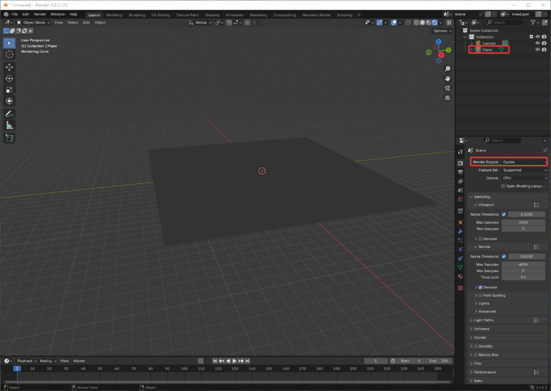
流程与效果


首先创建一个地面,然后将渲染引擎切换成cycles

图片

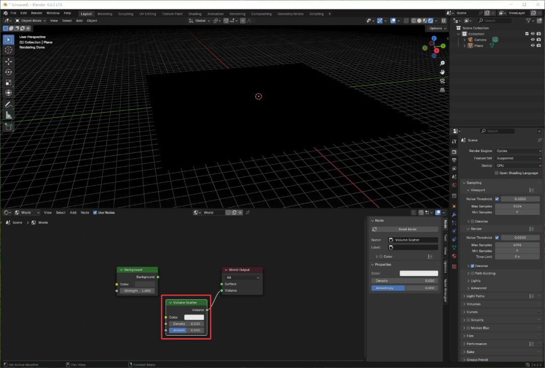
在着色器编辑器面板,添加一个Volume Scatter。并把Density调整到合适参数(基于场景大小和灯光大小)。才能产生灯光雾效。

图片

创建一盏聚光灯,将基础参数调整一下(如图)。然后将Use Nodes打开(这样就可以在着色器界面进行操作)。

图片

基于下图将对应的节点创建并连接上。注意几个重要的参数变化。最重要的是两个节点,一个是Voronoi Texture(通过Noise让灯光产生一丝一丝的体积,需要配合聚光灯上的Radius值),另外一个是Color Ramp(决定灯光颜色)。

图片



文章转载自

Thepoly

 
上一篇:《黑神话:多闻天王》高模临摹分享
下一篇:沙漠场景