01.根据参考规划基础模块

同时要考虑到模块的材质如何根据程序化生成的需求来适配,模块的顶点色,UV需要适配程序化管线,模块规划部分包含了建筑模块规划以及管道模块规划两部分。
02.使用Python在Houdini中制作批量导入导出工具,并使用Python将模块信息储存到JSon文件中方便读取。

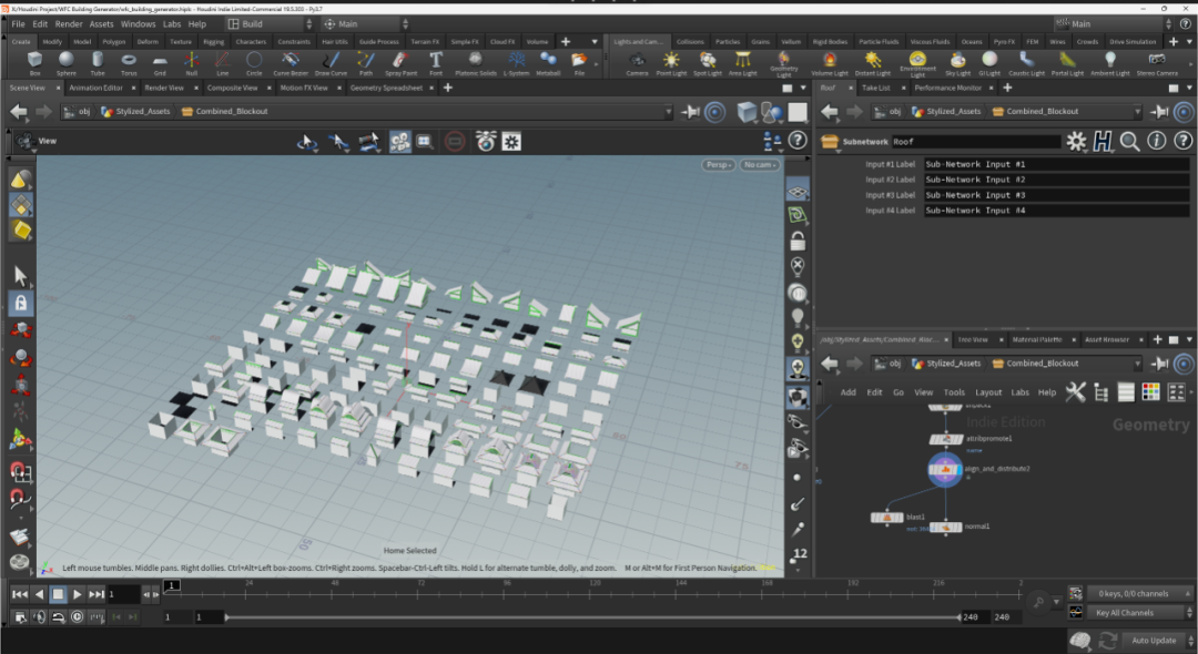
03.Houdini中通过两个案例实现三维波函数坍塌算法,第一个是管道生成,第二个是建筑生成。

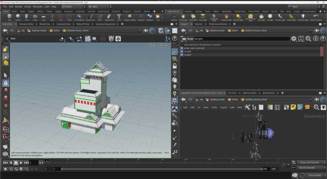
04.Houdini中完成建筑生成以及建筑表面道具生成,在这一阶段暂时使用第三方资产作为演示,后续完成了AI生成LED流程后将替代为程序化生成的资产。

05.在UE5中将独栋建筑生成出来,开始制作三种不同风格的建筑材质变体以及基础模块变体。

06.制作用于快速搭建场景的多个HDA资产以及这些资产所用到的基础模块,包含AI结合Substance Desisgner以及Houdini生成LED和广告牌。

07.制作底面材质,将前面制作的内容导入到虚幻中整个。

文章转载自
Thepoly